หน้าหลัก
เกี่ยวกับสำนักศิลปะฯ
ประวัติความเป็นมา
ปรัชญา วิสัยทัศน์ พันธกิจ
ประเด็นยุทธศาสตร์
เป้าประสงค์
กลยุทธ์
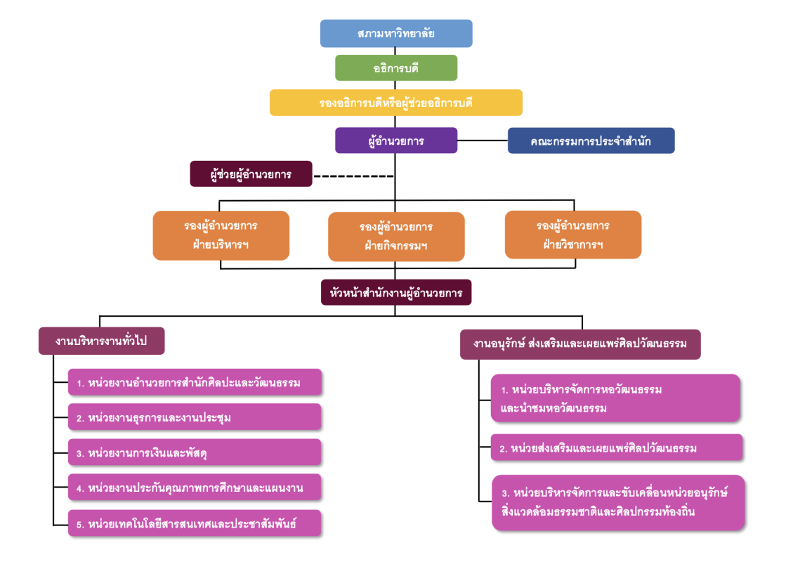
โครงสร้างการบริหาร
ทำเนียบผู้บริหาร
งานประกันคุณภาพ
คู่มือปฏิบัติงาน
แผนปฏิบัติงาน
รายงานการประเมินตนเอง
รายงานการศึกษาตนเอง
รายงานประจำปี
รายงานจัดทำโครงการ
บุคลากร
คณะผู้บริหาร
ผู้ทรงคุณวุฒิประจำสำนัก
หัวหน้ากลุ่มงาน
บุคลากร
เอกสาร
ติดต่อเรา
โครงสร้างการบริหาร
หน้าหลัก
เกี่ยวกับสำนักศิลปะฯ